Khởi động sao tam giác là giải pháp hiệu quả để giảm dòng khởi động, giúp bảo vệ động cơ và các thiết bị trong hệ thống. Tìm hiểu về cấu tạo, nguyên lý hoạt động, sơ đồ lắp đặt và cách đấu nối của mạch khởi động này trong bài viết dưới đây của BTB Electric.
Mạch khởi động sao tam giác là gì?
Mạch khởi động sao tam giác (Star Delta Starter) là mạch điện dùng để giảm dòng khởi động cho động cơ không đồng bộ 3 pha roto lồng sóc, tránh tình trạng sụt áp và ảnh hưởng đến các thiết bị khác.
Thường khi khởi động trực tiếp, dòng khởi động của động cơ có thể lớn gấp 5 đến 9 lần dòng định mức. Vì vậy, khi khởi động động cơ từ 10HP trở lên, sử dụng mạch sao tam giác là giải pháp cần thiết để đảm bảo an toàn cho thiết bị và tăng tuổi thọ động cơ.

Bắt đầu khởi động, mạch sẽ chạy ở chế độ hình sao, khi tốc độ động cơ tăng đến 75% tốc độ định mức, mạch tự động chuyển sang kết nối các đầu cuộn dây stator theo hình tam giác, tăng điện áp và dòng điện trên mỗi cuộn dây dẫn.

Mạch khởi động sao tam giác thường được sử dụng cho các động cơ cảm ứng 3 pha. Tuy nhiên, không phải động cơ đồng bộ 3 pha nào cũng sử dụng được phương pháp này. Ví dụ với lưới điện 3 pha là 380V, động cơ phải có thông số sao/tam giác là 380/660V mới áp dụng được mạch khởi động sao tam giác. Nếu thông số điện áp tam giác/sao của động cơ là 220V/380V thì không thể sử dụng phương pháp trên.
Cấu tạo mạch khởi động sao tam giác

Cấu tạo của mạch khởi động sao tam giác gồm hệ thống các contactor và mạch dẫn, trong đó:
- Contactor: Gồm 3 contactor là contactor chính (K), contactor sao (K1), contactor tam giác (K2).
- Timer: Bộ hẹn giờ kết hợp khởi động với các công tắc điều chỉnh.
- Công tắc khóa liên động: Kết nối contactor sao và contactor tam giác. Nếu các tiếp điểm sao và tam giác cùng sử dụng 1 lúc, động cơ sẽ bị hỏng.
- Rơ le: Gồm 1 rơ le nhiệt và 1 rơ le thời gian. Rơ le nhiệt sẽ gắn trực tiếp với contactor K để bảo vệ động cơ khi khởi động. Rơ le thời gian dùng để chuyển mạch tự động sau thời gian cài đặt.
- Aptomat: Gồm 1 aptomat cắt nguồn điện bằng tay và 1 aptomat dùng cho mạch điều khiển.
Về bản chất, mạch khởi động sao tam giác gồm 3 cuộn coil và 3 công tắc, mỗi coil và công tắc ứng với 1 pha điện. Coil và công tắc của mỗi pha được nối với nhau nhưng không nối trực tiếp với động cơ. 3 cuộn coil được nối với nhau theo hình sao ở một điểm gọi là trung tâm sao. Đây cũng là điểm nối chung của ba dây dẫn đến động cơ. Ba công tắc được nối với nguồn điện 3 pha, thông qua bật/tắt để điều khiển cuộn coil.
Nguyên lý đấu mạch sao tam giác

Mạch khởi động sao tam giác có 2 chế độ hoạt động là sao và tam giác, hoạt động dựa trên nguyên lý:
Khởi động sao: Khi khởi động, contactor chính K và contactor sao K1 kích hoạt. Các cuộn dây U1, V1, W1 được nối với nguồn điện. Dòng khởi động giảm xuống chỉ còn 1/3 so với dòng định mức, điện áp giảm, giúp bảo vệ động cơ.
Chuyển đổi sang chế độ tam giác: Khi tốc độ động cơ đạt 75% tốc độ định mức, Timer đếm ngược và kích hoạt contactor tam giác K2. Contactor K1 ngắt kết nối, contactor K2 đóng lại. U1 nối với W2, V1 nối với U2, W1 nối với V2 hình thành cấu trúc tam giác. Lúc này, động cơ sẽ hoạt động với công suất và dòng điện định mức.
Trong trường hợp động cơ bị quá tải, rơ le nhiệt làm mở tiếp điểm thường đóng ở mạch điều khiển để ngắt kết nối giữa các cuộn dây contactor, giúp động cơ dừng hoạt động.
Dựa vào nguyên lý trên, ta có thể thực hiện đấu mạch sao tam giác như sau:
- Nhấn nút ON tại mạch dẫn K13-K14 => contactor K và K1 cùng đóng => thiết lập chế độ mạch sao.
- Khi động cơ tăng đến 75% tốc độ định mức, ngắt contactor K1 và đóng contactor K2 => chuyển sang chế độ tam giác thường trực.
- Để tăng độ chính xác khi chuyển mạch, có thể dùng rơ le thời gian quy định.
Ứng dụng của mạch khởi động sao tam giác
Mạch đấu sao tam giác thường được sử dụng cho việc khởi động mô men xoắn từ thấp đến trung bình. Các trường hợp động cơ được tải nhiều ngay từ đầu sẽ không phù hợp với mạch khởi động này bởi động cơ cần 1 tốc độ nhất định để chuyển từ chế độ sao sang tam giác.

Ứng dụng cụ thể của mạch khởi động sao tam giác:
- Máy bơm nước: giúp vận hành máy bơm công suất lớn tại các nhà máy, khu xử lý nước.
- Hệ thống HVAC: khởi động hệ thống điều hòa, thông gió.
- Ngành công nghiệp nặng: ứng dụng trong ngành khai thác mỏ, luyện kim, sản xuất thép…
- Ứng dụng PLC: tích hợp đấu mạch sao tam giác cho hệ thống điều khiển lập trình PLC.
Phân loại mạch khởi động sao tam giác
Mạch khởi động sao tam giác được phân thành 2 loại là mạch khởi động mở và mạch khởi động đóng.
Mạch khởi động mở sao tam giác
Đây là mạch được sử dụng phổ biến nhất. Trong suốt thời gian dòng điện chuyển từ chế độ sao sang tam giác, các cuộn dây của động cơ được mở. Mạch này sử dụng 3 contactor và 2 rơ le trễ.

Ưu điểm: Chi phí lắp đặt thấp, dễ thực hiện, không cần trang bị thiết bị giảm điện áp.
Nhược điểm: Mạch khởi động mở dễ tạo ra sự đột biến dòng điện và mô-men xoáy gây sập hệ thống.
Mạch khởi động đóng sao tam giác
Khi chuyển đổi từ chế độ sao sang tam giác, mạch này nhanh chóng được thiết lập mà không cần ngắt động cơ đường dây. Contactor và một số điện trở chuyển tiếp sẽ được lắp đặt thêm để giảm sự đột biến dòng điện trong quá trình chuyển đổi chế độ.

Ưu điểm: Khắc phục được nhược điểm của mạch sao tam giác mở, hạn chế đột biến dòng điện trong quá trình chuyển đổi.
Nhược điểm: Yêu cầu trang bị thêm thiết bị chuyển mạch nên phức tạp hơn trong việc lắp đặt, chi phí đầu tư cao hơn.
Sơ đồ và cách đấu mạch khởi động sao tam giác
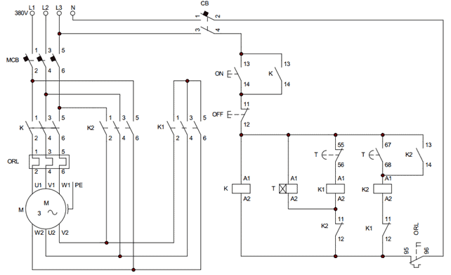
Mạch khởi động dùng nút nhấn ON, OFF
Mạch khởi động này có nguyên lý hoạt động tương đối đơn giản nhưng quá trình thực hiện dễ phát sinh sai sót do được điều khiển hoàn toàn bằng tay.

Các bước đấu mạch khởi động dùng nút nhấn ON, OFF:
- Bước 1: Nhấn ON1, động cơ thiết lập chế độ sao. Contactor và tiếp điểm thường hở K1 đóng lại. Contactor K được cấp điện. U1, V1, W1 đấu vào nguồn, U2, V2, W2 nối chung 1 điểm.
- Bước 2: Nhấn OFF1. Contactor K và K1 bị ngắt điện, động cơ giảm tốc độ.
- Bước 3: Nhấn nút ON2, động cơ chuyển sang chế độ tam giác. Contactor K và K2 đóng lại, U1, V1, W1 lần lượt nối với W2, U2, V2.
- Bước 4: Động cơ chạy với tốc độ và công suất mặc định.
- Bước 5: Nhấn nút OFF2 để dừng động cơ.
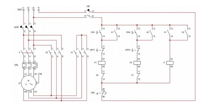
Mạch khởi động dùng Timer
So với mạch trên, mạch này có thêm Timer để chuyển mạch tự động. Thời gian chuyển mạch phụ thuộc vào thời gian động cơ tăng tốc và tải.

Các bước đấu mạch như sau:
- Bước 1: Nhấn nút ON, động cơ chạy chế độ hình sao. Contactor K và K2 đóng. Tiếp điểm thường đóng của contactor K đóng lại để giữ nút ON. Cuộn dây của Timer bắt đầu đếm ngược.
- Bước 2: Hết thời gian Timer, động cơ chuyển chế độ tam giác. Tiếp điểm thường đóng T tự động mở, contactor K2 bị ngắt điện. Tiếp điểm thường mở T đóng lại, cuộn K1 bị đóng.
- Bước 3: 2 trường hợp động cơ ngừng quay là khi nhấn nút OFF và quá tải.
Mạch khởi động tối ưu

Mạch khởi động tối ưu giúp khắc phục nhược điểm của mạch khởi động sao tam giác là khi động cơ chuyển từ chế độ sao sang tam giác, Timer vẫn tiếp tục được cấp điện, gây lãng phí điện năng và ảnh hưởng đến tuổi thọ thiết bị.
Để khắc phục tình trạng này, tiếp điểm thường hở K được mắc song song với tiếp điểm thường hở T. Timer cũng được mắc nối tiếp với tiếp điểm thường đóng K1.
Mạch khởi động sao tam giác bằng PLC

Đây là mạch có hiệu quả cao nhất, tương ứng chi phí lắp đặt cũng lớn hơn so với 3 mạch trên. Ngoài ra, mạch này có cấu trúc phức tạp, đòi hỏi am hiểu về kỹ thuật đấu.
Lưu ý lựa chọn công suất thiết bị trong mạch khởi động sao tam giác
Ở mạch khởi động sao tam giác, động cơ hoạt động chủ yếu ở chế độ tam giác. Chế độ sao chỉ tham gia vào giai đoạn khởi động. Sau đó, contactor chính và contactor tam giác sẽ hoạt động liên tục trong quá trình động cơ chạy. Vì vậy, cần căn cứ vào catalog động cơ để xác định thông số công suất, điện áp đấu sao/tam giác.
Ví dụ, có động cơ 220HP, Iđm = 294A, hiệu điện thế chạy tam giác sao là 380/660V.
Để động cơ hoạt động hiệu quả, dòng điện contactor chính và contactor tam giác được tính toán như sau: Iđm/2 = 294/2 = 174A.
Dòng contactor sao nhỏ hơn 1 cấp, tức là nhỏ hơn 147A.
Các câu hỏi thường gặp liên quan đến mạch khởi động sao tam giác
Câu hỏi 1: Ưu nhược điểm của mạch đấu sao tam giác là gì?
Trả lời: Mạch đấu sao tam giác có ưu điểm:
- Giá thành thấp, dễ đấu nối nên được sử dụng rộng rãi trong ngành công nghiệp.
- Không bị giới hạn số lần vận hành động cơ.
- Khởi động bằng phương pháp này giúp giảm dòng khởi động xuống 3 lần so với dòng định mức.
- So với tủ điện của các phương pháp khởi động khác, tủ điện của khởi động sao tam giác nhỏ hơn, ít tốn diện tích hơn.
Tuy nhiên, mạch khởi động sao tam giác là phương pháp khởi động cơ bản nên hiệu quả sẽ không thể bằng khởi động qua biến tần. Ngoài ra, quá trình chuyển đổi từ chế độ sao sang tam giác dễ tạo ra sự đột biến dòng điện và mô-men xoáy gây sập hệ thống hay dòng điện khởi động giảm 3 lần ở chế độ sao kéo theo mô-men chỉ đạt ⅓ ảnh hưởng đến cơ học ban đầu.
Câu hỏi 2: Mối quan hệ điện áp và dòng điện giữa mạch đấu sao và mạch đấu tam giác là gì?
Trả lời: Mối quan hệ giữa mạch đấu sao và mạch đấu tam giác được thể hiện thông qua các công thức sau:
Mạch đấu sao:
Mạch đấu tam giác:


Công thức chuyển đổi mạch khởi động sao tam giác:
Câu hỏi 3: Làm sao nhận biết mạch mất tín hiệu 3 pha?
Trả lời: Sử dụng đồng hồ VOM đo điện trở để nhận biết tín hiệu 3 pha của mạch.
Động cơ 3 pha có 3 cuộn dây, 6 đầu nối và mỗi cuộn dây sẽ có điện trở khác nhau. Đặt pin 9V vào đầu mỗi cuộn dây, chỉnh đồng hồ VOM về 2.5V, sau đó nhấp nhả nguồn điện, nếu kim vọt lên rồi trả về, có kết luận: đầu cuộn dây nối với que đen cùng chiều với đầu cuộn dây nối với nguồn dương của pin. Nếu kim không thay đổi thì đổi đầu kim đồng hồ. Tiếp tục như vậy với các đầu còn lại.
Câu hỏi 4: Những động cơ nào không nên dùng mạch khởi động sao tam giác?
Trả lời: Những động cơ có đặc điểm sau thì không nên dùng mạch sao tam giác:
- Động cơ công suất thấp
- Tải động cơ lớn
- Những động cơ không sử dụng điện áp 380V.
Trên đây, chúng tôi vừa tổng hợp thông tin liên quan đến mạch khởi động sao tam giác. Hy vọng với kiến thức này, bạn có thể áp dụng để đấu nối và lựa chọn công suất thiết bị phù hợp với yêu cầu của hệ thống vận hành. Những thông tin khác liên quan đến mạch khởi động có tại website của BTB Electric: https://btb-electric.com/vi/tin-tuc/kien-thuc-nganh/kien-thuc-tu-dien/.
