SƠ ĐỒ QUY TRÌNH THỰC HIỆN QUY CHẾ MỘT CỬA
DANH MỤC CÁC BIỂU MẪU CỦA QUY CHẾ MỘT CỬA

QUY ĐỊNH
Thực hiện Cơ chế một cửa tại Trường Đại học Công nghệ Đồng Nai
Chương I
QUY ĐỊNH CHUNG
Điều 1. Phạm vi và đối tượng áp dụng
– “Một cửa” là cơ chế giải quyết công việc đối với sinh viên thuộc phạm vi quản lý giáo dục và đào tạo của Trường Đại học Công nghệ Đồng Nai, tiếp nhận hồ sơ và trả kết quả thông qua một đầu mối là Bộ phận một cửa tại phòng Đào tạo.
– Quy chế này quy định về trình tự, thủ tục, thời gian và trách nhiệm của cán bộ các đơn vị liên quan đến việc tiếp nhận, giải quyết các công việc của sinh viên liên quan đến công tác học vụ.
Điều 2. Bộ phận một cửa
– Bộ phận một cửa thuộc phòng Đào tạo có nhiệm vụ: Tiếp nhận, hướng dẫn sinh viên đến liên hệ về những công việc liên quan đến học vụ của sinh viên. Nhận đơn đã đủ thủ tục theo quy định, chuyển đơn ngay trong ngày đã nhận cho các đơn vị liên quan để xem xét giải quyết và trả kết quả cho sinh viên đúng thời gian quy định về lịch hẹn trả kết quả của quy trình thủ tục.
– Bộ phận một cửa có thể trả lời hoặc tư vấn cho sinh viên thông qua cổng thông tin điện tử sinh viên.
– Nếu những nội dung đề nghị không cần đơn thì bộ phận một cửa trực tiếp trả lời các thắc mắc cho sinh viên hoặc giới thiệu đến các đơn vị chức năng giải quyết.
Điều 3. Nguyên tắc giải quyết công việc
– Tiếp nhận hồ sơ và trả kết quả tại bộ phận một cửa thuộc phòng Đào tạo.
– Giải quyết công việc kịp thời, đúng thẩm quyền, đúng quy chế công tác sinh viên và các quy định liên quan đến Quy chế tào tạo, quy định về đánh giá kết quả học tập của Trường Đại học Công nghệ Đồng Nai.
– Quy định rõ trách nhiệm của cán bộ và các phòng chức năng liên quan.
– Bảo đảm thực hiện công khai quy trình, thủ tục, thời gian giải quyết các vấn đề liên quan đến hoạt động đào tạo. Trường hợp vượt quá thời gian quy định, Phòng Đào tạo phải có trách nhiệm giải trình cho Ban giám hiệu và thông báo cho sinh viên biết lý do chậm trễ.
– Phối hợp với các đơn vị chức năng, các thành viên trong Phòng nhằm giải quyết công việc nhanh gọn, đúng thời gian, đúng tiến độ giữa các đơn vị chức năng trong Nhà trường, trên tinh thần trách nhiệm, hết lòng phục vụ sinh viên.
Chương II
NHỮNG QUY ĐỊNH CỤ THỂ
Điều 4. Đối với sinh viên
– Sinh viên vào cổng thông tin điện tử sinh viên http://sv.dntu.edu.vn (đối với các biểu mẫu có trên website)
– Nộp hồ sơ đầy đủ theo các thủ tục quy định của từng thủ tục của quy trình (đa phần các nội dung công việc sẽ được thực hiện online trên cổng thông tin điên tử sinh viên)
Điều 5. Đối với Phòng Đào tạo
1. Nhiệm vụ
– Bố trí cán bộ trực tiếp nhận và trả kết quả (đối với các biểu mẫu đề xuất trên hệ thống Website tiếp nhận và trả lời)
– Phổ biến và niêm yết công khai các thủ tục, quy trình, thời gian cho từng nội dung công việc theo quy định trên Website http://sv.dntu.edu.vn
– Trưởng phòng Đào tạo phân công chuyên viên của đơn vị mình vào đầu năm học để phân quyền quản lý các lớp danh nghĩa (lớp sinh viên) trên hệ thống phần mềm học vụ nhằm hỗ trợ và tư vấn sinh viên bằng hình thức trực tuyến trên internet.
2. Trách nhiệm của chuyên viên tại bộ phận một cửa
– Cán bộ tiếp nhận hồ sơ phải có tác phong lịch sự, thái độ vui vẻ, nhiệt tình hướng dẫn sinh viên quy trình thủ tục, tiếp nhận yêu cầu, giải quyết và trả kết quả đúng hẹn.
– Kiểm tra và tiếp nhận hồ sơ, duyệt và hẹn khi hồ sơ sinh viên đã đầy đủ và đúng quy định. Nếu hồ sơ chưa đầy đủ thì trả lại hồ sơ cho sinh viên, đồng thời hướng dẫn cụ thể để sinh viên bổ sung.
– Lãnh đạo bộ phận một cửa phê duyệt chuyển cho trưởng các phòng, khoa, trung tâm liên quan giải quyết.
– Tiếp nhận kết quả đã giải quyết xong của các phòng, khoa, trung tâm hoặc cán bộ chuyên môn.
– Trả kết quả cho sinh viên đúng theo lịch hẹn.
– Phải theo dõi quá trình xử lí, nếu có trở ngại phải nắm được sự ách tắc công việc thuộc bộ phận hoặc cán bộ chuyên môn nào để báo cáo lãnh đạo kịp thời xử lý.
– Nắm vững các quy chế, quy định và quy trình về các hoạt động liên quan đến đào tạo, công tác sinh viên.
– Nắm rõ chức năng, nhiệm vụ và thực hiện giải quyết công việc mang tính chuyên nghiệp, đúng quy trình, quy định
– Hồ sơ tiếp nhận phải được vào sổ văn bản đến, ghi rõ thời gian tiếp nhận, liệt kê các giấy tờ có trong hồ sơ và ghi biên nhận hồ sơ cho SV (đối với công việc thuộc danh mục có ghi giấy hẹn trả kết quả)
– Tạo mọi điều kiện thuận lợi cho sinh viên trong việc giải quyết các thủ tục hành chính liên quan đến học vụ hoặc liên hệ với các đơn vị chức năng trong Nhà trường để giải đáp những thắc mắc của sinh viên.
– Hướng dẫn và tư vấn cho sinh viên các quy định, quy chế về học chế tín chỉ, các quy định của Nhà trường liên quan đến quyền và nghĩa vụ của sinh viên.
– Hướng dẫn và tư vấn cho sinh viên chương trình đào tạo toàn khóa và cách lựa chọn học phần, tuân thủ các điều kiện tiên quyết, học trước của từng học phần.
– Hướng dẫn quy trình, thủ tục cho sinh viên đăng ký học phần, hủy đăng ký học phần, xây dựng kế hoạch học tập cá nhân cho từng học kỳ.
– Hướng dẫn quy trình, thủ tục về đánh giá kết quả học tập cho sinh viên.
Điều 6. Trách nhiệm của Cán bộ Phòng Đào tạo
– Chủ trì giải quyết các nội dung công việc đối với công tác quản lý đào tạo; kết nối, phối hợp với các đơn vị chức năng để giải quyết các yêu cầu của sinh viên theo quy trình và thời gian quy định
– Xây dựng, phổ biến và niêm yết công khai các thủ tục, quy trình, thời gian cho từng nội dung công việc theo quy định
– Phân công chuyên viên chuyên trách trực tiếp nhận, giải quyết yêu cầu và trả kết quả (tiếp nhận và trả lời trực tiếp đối với các biểu mẫu, nội dung đề xuất trên hệ thống Website của Nhà trường)
– Quản lý, tập huấn, hướng dẫn và điều hành nhân sự một cách khoa học, thể hiện tính chuyên nghiệp, nhân văn, có lộ trình rõ ràng, kịp thời điều chỉnh mọi hoạt động trong quá trình thực hiện, hạn chế những sai sót có thể xảy ra nhằm phục vụ tốt nhất cho sinh viên
– Thường xuyên cập nhật và phổ biến các văn bản của Bộ GD&ĐT cho các đơn vị liên quan và CBNV trong Phòng; phối hợp với các đơn vị chức năng thiết lập hệ thống văn bản, quy định, quy trình giải quyết công việc tại Phòng Đào tạo.
– Phối hợp và đôn đốc các đơn vị giải quyết triệt để các yêu cầu, thắc mắc của SV và trả kết quả cho SV đúng thời gian quy định. Trong trường hợp kết quả giải quyết cho SV chưa thỏa đáng, phải báo ngay với BGH để giải quyết.
– Định kỳ tổ chức rút kinh nghiệm về công tác tiếp sinh viên nhằm cải thiện tác phong phục vụ sinh viên, đảm bảo duy trì tính chuyên nghiệp và nét văn hóa giao tiếp, ứng xử hòa nhã, thân thiện, nhưng nguyên tắc, dứt khoát với mọi đối tượng tham gia giao dịch.
– Xây dựng hình ảnh đẹp của Phòng Đào tạo trong mắt sinh viên, phụ huynh và đồng nghiệp.
– Phối hợp và hỗ trợ các đơn vị chức năng thực hiện tốt các công việc thuộc chức năng, nhiệm vụ của Phòng hoặc các đơn vị đảm trách.
– Theo dõi quá trình giải quyết công việc của chuyên viên Bộ phận một cửa, các đơn vị phối hợp thực hiện để kịp thời cải tiến, chấn chỉnh. Ngoài ra, những trường hợp khác nằm ngoài thẩm quyền giải quyết, Lãnh đạo Phòng báo cáo BGH để có hướng chỉ đạo, xử lý kịp thời.
Điều 7. Trách nhiệm của các đơn vị chức năng liên quan khi giải quyết công việc tại bộ phận một cửa
– Các Phòng, Khoa, Viện, Trung tâm liên quan có trách nhiệm phối hợp cùng với bộ phận một cửa để thực hiện quy trình giao nhận hồ sơ và xử lý hồ sơ theo đúng thời gian quy định.
– Trưởng đơn vị có trách nhiệm giải quyết hoặc chỉ đạo phân công cán bộ, giảng viên giải quyết các công việc liên quan đến đơn vị mình, nếu công việc bị ách tắc tại đơn vị mình thì trưởng đơn vị phải chịu trách nhiệm trước Hiệu trưởng.
Điều 8. Trách nhiệm của sinh viên đến giao dịch
Sinh viên tham khảo các biểu mẫu và quy trình giải quyết nội dung công việc tại Bộ phận một cửa website http://sv.dntu.edu.vn
– Điền đầy đủ, chính xác thông tin theo quy định và nộp trực tiếp tại Bộ phận một cửa Phòng Đào tạo hoặc thực hiện các thủ tục online.
– Sinh viên đến liên hệ, yêu cầu giải quyết công việc, nhận kết quả phải đem theo thẻ sinh viên hoặc giấy tờ tùy thân có dán ảnh; đối với công việc thuộc danh mục có ghi giấy hẹn trả kết quả thì phải mang theo giấy hẹn.
Chương III
NỘI DUNG VÀ THỜI GIAN GIẢI QUYẾT CÁC CÔNG VIỆC
Điều 9. Nội dung thủ tục hành chính liên quan đến học vụ
1. Giao dịch liên quan đến học vụ sinh viên đề xuất trực tiếp trên website http://sv.dntu.edu.vn hoặc đến Bộ phận một cửa.
2. Các nội dung về thủ tục liên quan đến học vụ được quy định tại Phụ lục 2.
3. Biểu mẫu văn bản được niêm yết trên website http://sv.dntu.edu.vn hoặc đến Bộ phận một cửa để liên hệ.
Điều 10. Thời gian nhận, trả kết quả
– Thời gian nhận các văn bản, hồ sơ vào giờ hành chính các ngày trong tuần
– Thời gian trả kết quả được tính theo giờ hành chính của thời gian làm việc
– Thời gian trả kết quả được tính khi hồ sơ đủ điều kiện và có lịch hẹn
– Thời gian trả kết quả tùy thuộc nội dung công việc được quy định tại Phụ lục 2.
Chương IV
TỔ CHỨC THỰC HIỆN
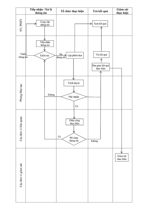
Điều 11. Quy trình các bước thực hiện cơ chế một cửa
Theo Sơ đồ quy trình tại Phụ lục 1 đính kèm quy định này.
Điều 12. Điều khoản thi hành
Phòng Đào tạo chịu trách nhiệm thực hiện tiếp nhận và trả lời kết quả về cơ chế một cửa của Trường Đại học Công nghệ Đồng Nai
Phòng Thanh tra giáo dục và Quản lý HSSV; phòng Khảo thí và Đảm bảo chất lượng giáo dục giám sát thực hiện những nội dung trong Quy định này.
Trưởng các Phòng, Khoa, Trung tâm, Bộ môn có trách nhiệm phổ biến, quán triệt đến từng cán bộ, giảng viên và sinh viên để cùng phối hợp thực hiện.
Trong quá trình thực hiện có vấn đề vướng mắc, phát sinh bộ phận một cửa báo cáo Ban giám hiệu xem xét quyết định./.
HIỆU TRƯỞNG
Đã ký
TS. Phan Ngọc Sơn
PHỤ LỤC 1: QUY TRÌNH THỰC HIỆN CƠ CHẾ MỘT CỬA

PHỤ LỤC 2
QUY ĐỊNH CHUNG VỀ THỦ TỤC NỘP HỒ SƠ
– Đăng ký trực tiếp: sinh viên đến Bộ phận một cửa tại Phòng Đào tạo để liên hệ đăng ký và nộp hồ sơ.
– Đăng ký online: đăng ký tại website http://sv.dntu.edu.vn, khuyến cáo sinh viên đăng ký online, qua đó sinh viên theo đúng hẹn được quy định tại từng thủ tục, quy trình đến Bộ phận một cửa Phòng Đào tạo nhận kết quả.
DANH MỤC CÁC THỦ TỤC VỀ HỌC VỤ
TT
Nội dung công việc
Đăng ký
Biểu mẫu
Thời gian tối đa trả kết quả
1
Tư vấn sinh viên, phụ huynh về quy chế học vụ
– Online
– Trực tiếp
2
Tư vấn sinh viên quy định về đánh giá kết quả học tập
– Online
– Trực tiếp
3
Tư vấn sinh viên quy định về công tác HSSV
– Online
– Trực tiếp
4
Giải đáp các thắc mắc của sinh viên, phụ huynh
– Online
– Trực tiếp
5
Cấp lại mật khẩu (*) (password)
– Online
– Trực tiếp
BM-PDT-05
10 phút
6
Điều chỉnh thông tin sinh viên
– Online
– Trực tiếp
BM-PDT-06
10 phút
7
Làm thẻ sinh viên (*)
– Online
– Trực tiếp
BM-PDT-07
02 tuần
8
Xin chuyển trường (chuyển đến)
– Online
– Trực tiếp
BM-PDT-08
02 ngày
9
Chuyển lớp danh nghĩa
– Online
– Trực tiếp
BM-PDT-09
30 phút
10
Chuyển lớp học phần
– Online
– Trực tiếp
BM-PDT-10
10 phút
11
Chuyển ngành học
– Online
– Trực tiếp
BM-PDT-11
01 ngày
12
Đăng ký lớp học phần
– Online
– Trực tiếp
BM-PDT-12
30 phút
13
Hủy đăng ký học phần
– Online
– Trực tiếp
BM-PDT-13
30 phút
14
Đăng ký học bổ sung
– Online
– Trực tiếp
BM-PDT-14
30 phút
15
Đăng ký học thay thế
– Online
– Trực tiếp
BM-PDT-15
30 phút
16
Xin chuyển điểm / miễn học phần (*)
– Online
– Trực tiếp
BM-PDT-16
10 ngày
17
Xin hoãn thi kết thúc học phần (*)
– Online
– Trực tiếp
BM-PDT-17
02 ngày
18
Xin thi lại kết thúc học phần (áp dụng cho trường hợp hoãn thi được duyệt, đơn gửi trước ngày thi 01 tuần)
– Online
– Trực tiếp
BM-PDT-18
01 ngày
19
Đơn xin bổ sung thi cuối kỳ (*)
– Online
– Trực tiếp
BM-PDT-19
01 ngày
20
Xin phúc khảo điểm thi kết thúc học phần (*)
– Online
– Trực tiếp
BM-PDT-20
10 ngày
21
Bảo lưu kết quả học tập và xét thủ tục xin học lại (*)
– Online
– Trực tiếp
BM-PDT-21
02 ngày
22
Đề nghị xác nhận học phí (*)
– Online
– Trực tiếp
BM-PDT-22
01 ngày
23
Đăng ký học cải thiện
– Online
– Trực tiếp
BM-PDT-23
30 phút
24
Xác nhận lịch học (*)
– Online
– Trực tiếp
BM-PDT-24
01 ngày
25
Đơn xin gia hạn học phí
– Trực tiếp
BM-PDT-25
03 ngày
26
Cấp giấy chứng nhận hoàn tất chương trình học (*)
– Online
– Trực tiếp
BM-PDT-26
01 ngày
27
Cấp giấy chứng nhận tốt nghiệp tạm thời (*)
– Online
– Trực tiếp
BM-PDT-27
01 ngày
28
Cấp chứng chỉ các loại
– Online
– Trực tiếp
01 ngày
29
Cấp bản sao văn bằng chứng chỉ (*)
– Online
– Trực tiếp
BM-PDT-29
01 ngày
30
Cấp bảng điểm quá trình (*)
– Online
– Trực tiếp
01 ngày
31
Cấp bảng điểm tốt nghiệp (*)
– Online
– Trực tiếp
BM-PDT-31
01 ngày
32
Cấp bản sao bằng tốt nghiệp (*)
– Online
– Trực tiếp
BM-PDT-32
01 ngày
33
Xin học môn học thay thế
– Online
– Trực tiếp
BM-PDT-33
03 ngày
34
Cấp giấy giới thiệu thực tập
– Online
– Trực tiếp
BM-PDT-34
01 ngày
35
Xác nhận sinh viên (*)
– Online
– Trực tiếp
BM-PDT-35
01 ngày
36
Xác nhận vay vốn
– Online
– Trực tiếp
BM-PDT-36
02 ngày
37
Xác nhận cấp bù tiền miễn giảm học phí
– Online
– Trực tiếp
BM-PDT-37
02 ngày
38
Xác nhận sổ ưu đãi trong giáo dục
– Online
– Trực tiếp
BM-PDT-38
02 ngày
39
Cấp bằng tốt nghiệp
– Online
– Trực tiếp
Theo lịch thông báo trên website
40
Đăng ký xét tốt nghiệp (*)
– Online
– Trực tiếp
BM-PDT-40
Theo lịch thông báo trên website
41
Xin miễn và công nhận chứng chỉ (*)
– Trực tiếp
BM-PDT-41
02 ngày sau khi đã có kết quả xác minh của đơn vị cấp chứng chỉ
42
Xác nhận miễn giảm học phí
– Online
– Trực tiếp
BM-PDT-42
43
Đơn xin học lại
– Online
– Trực tiếp
BM-PDT-43
44
Đơn xin xác nhận dân tộc
– Online
– Trực tiếp
BM-PDT-44
45
Đơn yêu cầu được thôi học.
– Online
– Trực tiếp
BM-PDT-45
46
Đơn xin xác nhận hạnh kiểm
– Online
– Trực tiếp
BM-PDT-46
* Ghi chú:
– Các nội dung công việc có dấu sao (*) là thủ tục có thu phí
Quy chế đào tạo trình độ đại học số 08/2021/TT-BGDĐT
Quy định về Kiểm tra, đánh giá và xử lý kết quả học tập Quy chế đào tạo theo hệ thống tín chỉ 29/7/2016
Kế hoạch thực hiện Khung trình độ Quốc gia Quy định công tác cố vấn học tập năm 2017
Quy định về khiếu nại và phúc khảo về Điểm học phần Quy chế đào tạo theo hệ thống tín chỉ ngày 28/7/2018
Quy định công tác khảo thí Trường Đại Học Công Nghệ Đồng Nai
Quy chế đào tạo tín chỉ 2021 Quy chế đào tạo trình độ đại học hệ chính quy của Trường Đại học Công nghệ Đồng Nai

