Hầu như mọi bảng mạch in được sản xuất gần đây đều có một bộ dao động nào đó trên đó, và hầu hết các mạch tích hợp cũng chứa các bộ dao động. Bạn có thể tự hỏi, bộ dao động là gì? Bộ dao động là các thành phần thiết yếu tạo ra tín hiệu điện tử định kỳ, thường là sóng sin hoặc sóng vuông. Bộ dao động chuyển đổi tín hiệu DC thành tín hiệu AC định kỳ, có thể được sử dụng để thiết lập tần số, cho các ứng dụng âm thanh hoặc làm tín hiệu đồng hồ. Tất cả các vi điều khiển và vi xử lý đều cần một bộ dao động để thiết lập tín hiệu đồng hồ để hoạt động. Một số thiết bị có bộ dao động tích hợp, một số yêu cầu bộ dao động bên ngoài – hoặc cả hai, với bộ dao động bên trong có độ chính xác thấp và tùy chọn cung cấp tín hiệu bên ngoài.
Các thiết bị điện tử sử dụng tín hiệu đồng hồ như một tham chiếu về thời gian, cho phép các hành động được thực hiện một cách nhất quán. Các thiết bị khác sử dụng tín hiệu của dao động ký để tạo ra các tần số khác có thể cung cấp chức năng âm thanh hoặc tạo ra tín hiệu radio.
Hiểu biết về các loại dao động kỹ thuật số khác nhau và cách chúng hoạt động có thể giúp bạn chọn đúng dao động kỹ thuật số cho dự án của mình. Nếu bạn đang cố gắng tạo ra một tín hiệu radio, bạn sẽ cần một dao động kỹ thuật số chính xác hơn nhiều so với những gì bạn có thể cần cho các thiết bị khác. Dao động kỹ thuật số là thứ có thể dễ dàng bị bỏ qua trong một dự án, với thái độ đơn giản là chọn bất kỳ dao động kỹ thuật số cũ nào nằm trong phạm vi tần số được chỉ định trong bảng dữ liệu phù hợp với không gian bảng mạch và yêu cầu về chi phí. Tuy nhiên, có thể có nhiều hơn nữa để lựa chọn; tùy thuộc vào yêu cầu về công suất cho PCB, không gian trên bảng mạch và độ chính xác tần số cần thiết. Một số dao động kỹ thuật số hoạt động với công suất microamp hoặc thấp hơn, trong khi một số cần vài amp để hoạt động.
Dao động kỹ thuật số chia thành hai loại chính: Dao động hài hòa và dao động thư giãn. Dao động hài hòa tạo ra một dạng sóng sin, mạch RC, LC, mạch tank, bộ cộng hưởng gốm, và dao động kỹ thuật số tinh thể đều thuộc loại này.
Trong bài viết này, chúng ta sẽ xem xét:
- Bộ dao động Resistor-Capacitor (RC)
- Bộ dao động Inductor-Capacitor (LC)
- Resonator Gốm
- Bộ dao động Quartz
- Mô-đun Dao động Crystal
- Bộ dao động MEMS
- Bộ dao động Silicone
Dù bạn có thể không đang tìm cách tự xây dựng một bộ dao động RC hoặc LC, mà thay vào đó, bạn đọc bài viết này để tìm hiểu về các bộ dao động đóng gói mà bạn có thể đơn giản thêm vào mạch – Tôi sẽ bắt đầu bằng cách nói về bộ dao động RC và LC. Việc hiểu cách chúng hoạt động, và những hạn chế của chúng có thể có, là rất quan trọng, vì nhiều IC với bộ dao động tích hợp sử dụng mạch RC hoặc LC.
Bằng cách hiểu cách chúng hoạt động, bạn có thể hiểu rõ hơn khi nào nên sử dụng bộ dao động tích hợp, và khi nào nên thêm nguồn xung đồng hồ bên ngoài. Nếu bạn muốn tìm hiểu thêm về các bộ dao động và đồng hồ, bạn có thể dễ dàng xây dựng một bộ dao động RC hoặc LC trên một breadboard và kiểm tra nó với một oscilloscope. Trước khi chúng ta đi sâu vào đó, hãy cùng xem qua một so sánh nhanh giữa từng loại bộ dao động.
So sánh Hiệu suất của các Bộ Dao động
Cần lưu ý trong bảng dưới đây rằng mỗi lựa chọn có một loạt các thiết bị khác nhau có sẵn trên thị trường. Khi xem xét các dao động MEMS cố định tần số, ví dụ, các lựa chọn thường được tồn kho tại DigiKey thay đổi từ 150 phần triệu đến 50 phần tỷ về độ ổn định tần số. Phạm vi độ ổn định tần số rộng lớn này cũng đi kèm với một phạm vi giá cả rộng lớn, vì vậy nơi mà một loại dao động có thể có các lựa chọn cho độ ổn định hoặc độ chính xác cực cao trong một phạm vi nhiệt độ rộng, điều đó không có nghĩa là một lựa chọn khác có thể không rẻ hơn cho yêu cầu độ chính xác của bạn.
Là một ví dụ điển hình, Connor-Winfield OX200-SC-010.0M 10MHz VCOCXO là một dao động thạch anh có độ ổn định tần số chỉ +/- 1.5 phần tỷ. IQD Frequency Products LFRBXO059244BULK 10MHz dao động nguyên tử có giá cao hơn gấp mười lần so với mức giá cho cùng một độ ổn định tần số +/- 1.5ppb khi mua lẻ. Mặc dù vậy, sẽ có những thời điểm mà dao động nguyên tử $2000 sẽ là lựa chọn tốt hơn cho một dao động cực kỳ chính xác. IQD Frequency Products cũng sản xuất một VCOCXO có độ ổn định tần số đáng kinh ngạc là +/- 1ppb trong phạm vi nhiệt độ rộng hơn so với dao động nguyên tử. Với giá không quá gấp đôi thiết bị của Connor-Winfield khi mua lẻ, và vẫn rẻ hơn gấp mười lần so với lựa chọn nguyên tử. Thật không thể tin được rằng chúng ta có thể dễ dàng tìm nguồn cung cấp đồng hồ nguyên tử ngày nay, và còn điên rồ hơn khi chúng ta có thể có một dao động thạch anh chính xác hơn với một phần nhỏ của giá.
Nguồn Đồng Hồ
Tần Số
Độ Chính Xác
Ưu Điểm
Nhược Điểm
Thạch Anh
10 kHz đến 100 MHz
Trung bình đến Cao
Chi Phí Thấp
Nhạy cảm với EMI, rung động và độ ẩm.
Mô-đun Dao Động Thạch Anh
10 kHz đến 100 MHz
Trung bình đến Cực cao
Không nhạy cảm với EMI và Độ ẩm. Không cần thêm linh kiện hoặc vấn đề về khớp nối
Chi phí cao, tiêu thụ năng lượng cao, nhạy cảm với rung động, kích thước lớn
Resonator Gốm
100 kHz đến 10 MHz
Trung bình
Chi phí thấp
Nhạy cảm với EMI, rung động và độ ẩm
Oscillator Silicon Tích hợp
1 kHz đến 170 MHz
Thấp đến Trung bình
Không nhạy cảm với EMI, Rung động và độ ẩm. Khởi động nhanh, kích thước nhỏ, không cần thêm linh kiện hoặc vấn đề về khớp nối
Độ nhạy với nhiệt độ kém hơn so với gốm hoặc tinh thể. Dòng điện cung cấp cao.
Oscillator MEMS
Hàng chục kHz đến Hàng trăm MHz
Thấp đến Cực cao
Thiết kế đơn giản, Kích thước nhỏ gọn, không cần linh kiện bên ngoài, Có thể điều khiển nhiều tải.
Đắt
Oscillator RC
Từ Hz đến 10 MHz
Rất Thấp
Chi phí thấp nhất
Thường nhạy cảm với EMI và độ ẩm. Hiệu suất kém với nhiệt độ và điện áp cung cấp
Oscillator LC
từ kHz đến hàng trăm MHz
Thấp
Chi phí thấp
Thông thường nhạy cảm với EMI và độ ẩm. Khả năng từ chối nhiệt độ và điện áp cung cấp kém
RC Oscillators=rc>
Giờ đây, sau khi chúng ta đã có cái nhìn tổng quan về các lựa chọn, hãy đi thẳng vào loại dao động cơ bản nhất và nguyên lý đằng sau nó – dao động RC là một loại bạn có thể dễ dàng xây dựng trên bảng mạch với các linh kiện điện tử cơ bản. Một Dao động RC (điện trở-tụ điện) là một loại dao động phản hồi được xây dựng sử dụng điện trở và tụ điện, cùng với một thiết bị khuếch đại như transistor hoặc bộ khuếch đại hoạt động. Thiết bị khuếch đại phản hồi vào mạng RC, gây ra phản hồi tích cực và tạo ra các dao động lặp đi lặp lại.
Hầu hết các vi điều khiển và nhiều IC số khác yêu cầu một tín hiệu đồng hồ để thực hiện các hành động chứa một mạng dao động RC bên trong chúng để tạo ra nguồn đồng hồ nội bộ của chúng.
Nguyên lý hoạt động
Mạng RC của một dao động RC dịch chuyển pha của tín hiệu 180 độ.
Phản hồi tích cực là cần thiết để dịch chuyển pha của tín hiệu thêm 180 độ nữa. Sự dịch chuyển pha này sau đó tạo ra tổng cộng 180 + 180 = 360 độ dịch chuyển pha, hiệu quả như là 0 độ. Do đó, tổng dịch chuyển pha của mạch cần phải là 0, 360, hoặc một bội số khác của 360 độ.
Chúng ta có thể sử dụng thực tế là sự dịch chuyển pha xảy ra giữa đầu vào và đầu ra của một mạng RC, bằng cách sử dụng các phần tử RC kết nối với nhau trong nhánh phản hồi. Trong hình ở trên, chúng ta có thể thấy mỗi mạng RC nối tiếp cung cấp một sự chậm pha điện áp 60 độ. Ba mạng cùng nhau tạo ra một dịch chuyển pha 180 độ.
Đối với mạng RC lý tưởng, dịch chuyển pha tối đa có thể là 90 độ. Do đó, để tạo ra một dịch chuyển pha 180 độ, các dao động kỹ thuật số yêu cầu ít nhất hai mạng RC. Tuy nhiên, việc đạt được chính xác 90 độ dịch chuyển pha với mỗi giai đoạn mạng RC là một thách thức. Chúng ta cần sử dụng nhiều giai đoạn mạng RC nối tiếp với nhau để tạo ra giá trị cần thiết và tần số dao động mong muốn.
Một mạch RC đơn cực lý tưởng hoặc thuần túy sẽ tạo ra một sự lệch pha tối đa chính xác là 90 độ. Để có dao động, chúng ta cần 180 độ lệch pha, do đó, để tạo ra một dao động RC, chúng ta phải sử dụng ít nhất hai mạch đơn cực.
Pha thực tế của mạch RC phụ thuộc vào giá trị điện trở và tụ điện được chọn cho tần số mong muốn.
Bằng cách nối tiếp nhiều mạch RC, chúng ta có thể thu được 180 độ lệch pha tại tần số đã chọn. Chuỗi các mạch này tạo nên cơ sở cho dao động RC, còn được biết đến với tên gọi Dao động Pha. Bằng cách thêm một giai đoạn khuếch đại sử dụng transistor nối bipolar hoặc bộ khuếch đại đảo ngược, chúng ta có thể tạo ra một sự lệch pha 180 độ giữa đầu vào và đầu ra để cung cấp sự lệch pha 360 độ trở lại 0 độ mà chúng ta yêu cầu, như đã đề cập ở trên.
Sơ đồ Dao động RC Cơ bản
Mạch Dao động RC chính tạo ra tín hiệu đầu ra sóng sin sử dụng phản hồi tái sinh thu được từ mạng lưới thang RC. Phản hồi tái sinh xảy ra do khả năng của tụ điện lưu trữ điện tích.
Mạch phản hồi Resistor Capacitor có thể được kết nối để tạo ra sự dịch chuyển pha dẫn đầu (mạng dịch chuyển pha tiến) hoặc có thể được kết nối để tạo ra sự dịch chuyển pha lùi (mạng dịch chuyển pha lùi.) Một hoặc nhiều điện trở hoặc tụ điện từ mạch dịch chuyển pha RC có thể được thay đổi để điều chỉnh tần số của mạng. Sự thay đổi này có thể được thực hiện bằng cách giữ nguyên điện trở và sử dụng tụ điện biến đổi vì dung kháng của tụ điện thay đổi theo tần số. Tuy nhiên, đối với tần số mới, có thể cần phải điều chỉnh lại khả năng khuếch đại điện áp của bộ khuếch đại.
Nếu chúng ta chọn điện trở và tụ điện cho mạng RC, thì tần số của dao động RC sẽ là:
R – Điện trở của điện trở phản hồi C – Dung kháng của tụ điện phản hồi N – Số lượng mạng RC nối tiếp
Tuy nhiên, sự kết hợp của mạng Dao động RC hoạt động như một bộ suy giảm, và nó giảm tín hiệu đi một lượng nào đó khi nó đi qua từng giai đoạn RC. Vì vậy, khả năng khuếch đại điện áp của giai đoạn khuếch đại nên đủ để khôi phục lại tín hiệu bị mất.
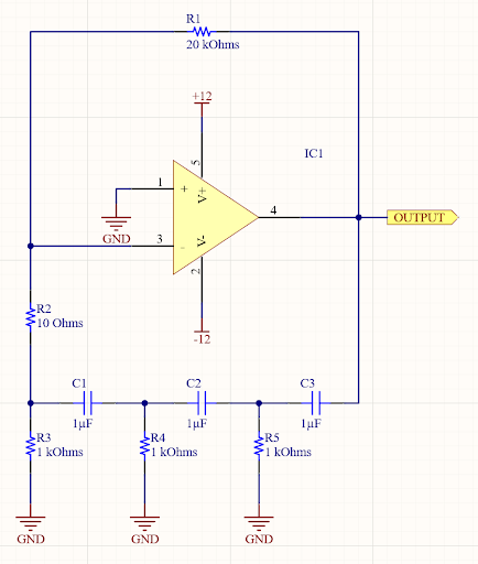
Mạch dao động RC phổ biến hơn là một Op-Amp Phase-Lead RC Oscillator.

Mạch RC cần được kết nối với đầu vào đảo của Op-Amp, tạo thành cấu hình khuếch đại đảo. Cấu hình đảo này tạo ra sự dịch chuyển pha 180 độ tại đầu ra, dẫn đến tổng cộng 360 độ khi kết hợp với các mạng RC.
Cấu hình khác của bộ dao động RC là bộ dao động pha trễ sử dụng khuếch đại hoạt động.

Bộ Dao Động LC
LC hoặc Bộ Dao Động Cuộn Cảm – Tụ Điện là loại bộ dao động sử dụng mạch bình để tạo ra phản hồi tích cực nhằm duy trì dao động. Sơ đồ mạch bao gồm một cuộn cảm, tụ điện và cũng một thành phần khuếch đại.
Nguyên Lý Hoạt Động
Mạch bình là tụ điện và cuộn cảm được kết nối song song, sơ đồ trên cũng bao gồm công tắc và nguồn điện để dễ dàng trình bày nguyên lý hoạt động khi công tắc kết nối tụ điện với nguồn điện áp, tụ điện sẽ được sạc.
Khi công tắc kết nối tụ điện và cuộn cảm, tụ điện phóng qua cuộn cảm. Dòng điện tăng qua cuộn cảm bắt đầu lưu trữ năng lượng bằng cách tạo ra một trường điện từ xung quanh cuộn dây.
Khi công tắc kết nối tụ điện và cuộn cảm, tụ điện sẽ phóng điện qua cuộn cảm. Dòng điện tăng qua cuộn cảm bắt đầu lưu trữ năng lượng bằng cách tạo ra một trường điện từ xung quanh cuộn dây. Sau khi tụ điện phóng điện, năng lượng từ nó đã được chuyển vào cuộn cảm dưới dạng một trường điện từ. Khi dòng năng lượng từ tụ giảm, dòng điện qua cuộn cảm cũng giảm – điều này khiến cho trường điện từ của cuộn cảm cũng giảm theo. Do từ trường cảm ứng, cuộn cảm sẽ tạo ra EMF ngược, bằng với L(di/dt) đối lập với sự thay đổi của dòng điện. EMF ngược này sau đó bắt đầu sạc lại tụ điện. Một khi tụ điện đã hấp thụ năng lượng từ trường từ của cuộn cảm, năng lượng một lần nữa được lưu trữ dưới dạng một trường tĩnh điện trong tụ điện.
Nếu chúng ta có một cuộn cảm và tụ điện lý tưởng, mạch này có thể tạo ra dao động mãi mãi. Tuy nhiên, tụ điện có sự rò rỉ dòng điện, và cuộn cảm có điện trở. Trong thực tế, tuy nhiên, dao động sẽ như dưới đây, khi năng lượng bị mất. Sự mất mát này được gọi là sự giảm xóc.

Nếu chúng ta muốn duy trì dao động, chúng ta cần bù đắp cho sự mất mát năng lượng từ mạch bình thông qua việc thêm các thành phần chủ động vào mạch, như transistor nối bipolar, transistor tác động điện trường, hoặc khuếch đại hoạt động. Chức năng chính của các thành phần chủ động là để thêm gain cần thiết, giúp tạo ra phản hồi tích cực, và bù đắp cho sự mất mát năng lượng.
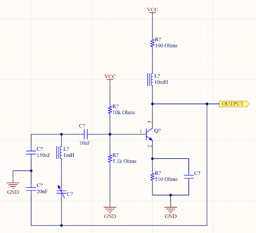
Mạch Dao Động Điều Chỉnh Bộ Thu
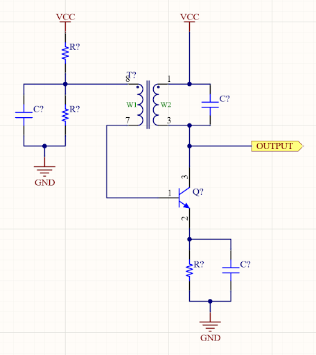
Mạch dao động điều chỉnh bộ thu là một máy biến áp và một tụ điện được kết nối song song và chuyển mạch bằng một transistor. Mạch này là sơ đồ mạch dao động LC cơ bản nhất. Cuộn sơ cấp của máy biến áp và tụ điện tạo thành mạch bình, với cuộn thứ cấp cung cấp phản hồi tích cực, trả lại một phần năng lượng do mạch bình sản xuất cho cực base của transistor.
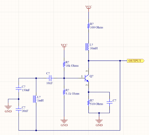
Mạch Dao Động Colpitts
Mạch dao động Colpitts là một mạch dao động LC Tank được sử dụng phổ biến trong các ứng dụng RF. Nó phù hợp cho các ứng dụng lên đến vài trăm megahertz. Mạch này bao gồm hai tụ điện mắc nối tiếp, tạo thành một bộ chia điện áp, cung cấp phản hồi cho transistor, với một cuộn cảm mắc song song. Mặc dù mạch dao động này tương đối ổn định, nhưng việc điều chỉnh có thể khó khăn và thường được thực hiện với mạch theo dõi phát xạ để không tải mạng lưới cộng hưởng.
Mạch dao động Clapp
Để khắc phục khó khăn trong việc điều chỉnh mạch dao động Colpitts đến một tần số cụ thể trong sản xuất, thường thêm một tụ điện biến đổi nối tiếp với cuộn cảm, tạo thành một mạch dao động Clapp. Sự chỉnh sửa này cho phép mạch được điều chỉnh trong quá trình sản xuất và bảo dưỡng đến tần số cụ thể yêu cầu. Thật không may, loại mạch dao động LC này vẫn khá nhạy cảm với sự biến đổi nhiệt độ và dung lượng nhiễu.
Cộng hưởng gốm
Vật liệu gốm piezoelectric với hai hoặc nhiều điện cực kim loại (thường là 3) tạo nên cơ sở của một bộ dao động gốm. Trong một mạch điện tử, phần tử piezoelectric dao động cơ học, tạo ra một tín hiệu dao động với tần số cụ thể – giống như một cái nĩa điều chỉnh. Bộ dao động gốm có giá thành thấp; tuy nhiên, độ chính xác tần số của bộ dao động gốm chỉ khoảng 2500 – 5000 ppm. Độ chính xác này, 0.25% đến 0.5% so với tần số mục tiêu, không phù hợp cho các ứng dụng đòi hỏi độ chính xác cao, nhưng chúng có thể giúp tiết kiệm chi phí đáng kể nơi mà độ chính xác tuyệt đối không được yêu cầu.

Với tần số từ dưới 1kHz đến hơn 1GHz, có một loạt các vật liệu và chế độ rung khác nhau mà bộ dao động gốm sử dụng. Việc hiểu biết về phương pháp cộng hưởng được sử dụng trong thiết bị bạn đang đặt vào thiết kế của mình có thể rất quan trọng. Các yếu tố môi trường như rung động và sốc có thể ảnh hưởng đến chức năng của bộ dao động trong mạch của bạn.

Dao động Quartz
Bộ dao động thạch anh là loại bộ dao động tinh thể phổ biến nhất trên thị trường. Khi độ chính xác và ổn định là yếu tố quan trọng, lựa chọn hàng đầu là bộ dao động tinh thể và các biến thể của chúng. Độ ổn định của bộ dao động tinh thể được đo bằng ppm (phần triệu), và độ ổn định có thể ở khoảng từ 0.01% đến 0.0001% trong khoảng từ -20 đến +70 độ Celsius, tùy thuộc vào thiết bị cụ thể. Độ ổn định của bộ dao động RC tốt nhất có thể là 0.1% và LC là 0.01%, chúng thường xuyên ở mức khoảng 2% và rất nhạy cảm với sự thay đổi nhiệt độ. Một tinh thể thạch anh có thể dao động với lượng năng lượng rất ít cần thiết để giữ nó hoạt động so với nhiều bộ dao động khác, làm cho chúng hoàn hảo cho các ứng dụng tiêu thụ điện năng thấp.
Khi tinh thể được kích thích mạnh bởi một áp lực vật lý hoặc, trong trường hợp của chúng ta, một điện áp được áp dụng, nó sẽ rung động cơ học ở một tần số cụ thể. Rung động này sẽ tiếp tục trong một thời gian, tạo ra một điện áp xoay chiều giữa các cực của nó. Hành vi này là hiệu ứng piezoelectric, giống như một bộ dao động gốm. So với một mạch LC, dao động của tinh thể sau kích thích ban đầu sẽ kéo dài hơn — kết quả của giá trị Q tự nhiên cao của tinh thể. Đối với một tinh thể quartz chất lượng cao, một Q của 100,000 không phải là hiếm. Các mạch LC thường có một Q khoảng vài trăm. Tuy nhiên, ngay cả với Q cao hơn nhiều, chúng không thể dao động mãi mãi. Có những tổn thất từ rung động cơ học, vì vậy nó cần một mạch khuếch đại như các dao động RC và LC. Đối với hầu hết các thiết bị sẽ lấy nguồn đồng hồ tinh thể bên ngoài, điều này sẽ được tích hợp vào trong thiết bị, và các linh kiện điện tử bổ sung duy nhất cần thiết là các tụ tải. Các tụ tải rất quan trọng; nếu dung lượng của chúng không chính xác, dao động sẽ không ổn định. Thông thường, bảng dữ liệu cho dao động sẽ chứa các giá trị đề xuất, hoặc cung cấp một phương trình để tính giá trị chính xác cho mạch của bạn.
Những điều khác cần xem xét:
- Đặt cả tụ điện và tinh thể thạch anh càng gần MCU càng tốt
- Sử dụng các đường dẫn càng ngắn và rộng càng tốt để ngăn chặn điện cảm nhiễu.
Có nhiều biến thể của dao động thạch anh; tuy nhiên, ngoài một tinh thể thạch anh thông thường, hay “XO”, bạn thường chỉ sử dụng các lựa chọn khác cho các ứng dụng chuyên biệt. Những dao động kỹ thuật chuyên biệt này có thể rất đắt đỏ và có dao động cực kỳ ổn định và chính xác trong môi trường thách thức đáng kinh ngạc nơi mà độ chính xác tuyệt đối là yêu cầu. Đa số các dự án sẽ không cần gì ngoài một TCXO từ danh sách dưới đây, nhưng bạn có thể thấy chúng thú vị để nghiên cứu thêm.
Danh sách này được lấy từ Wikipedia:
- ATCXO — Dao động kỹ thuật số điều khiển nhiệt độ
- CDXO — Dao động kết hợp hai tinh thể
- DTCXO — Dao động kỹ thuật số bù nhiệt độ
- EMXO — Dao động tinh thể mini đã được hút chân không
- GPSDO — Dao động kỷ luật bởi hệ thống định vị toàn cầu
- MCXO — Microcomputer-bù dao động tinh thể
- OCVCXO — lò điều khiển dao động tinh thể điều khiển điện áp
- OCXO — Dao động tinh thể điều khiển bằng lò
- RbXO — Rubiđi dao động tinh thể (RbXO), một dao động tinh thể (có thể là MCXO) được đồng bộ hóa với tiêu chuẩn rubiđi tích hợp, chỉ hoạt động thỉnh thoảng để tiết kiệm năng lượng
- TCVCXO — Dao động tinh thể bù nhiệt độ điều khiển điện ápTCXO — Dao động tinh thể bù nhiệt độ
- TMXO – Dao động tinh thể mini chiến thuật
- TSXO — Dao động tinh thể cảm biến nhiệt độ, một biến thể của TCXO
- VCTCXO — Dao động tinh thể bù nhiệt độ điều khiển điện áp
- VCXO — Dao động tinh thể điều khiển điện áp
- Module Dao động Tinh Thể
Giả sử bạn đang tìm kiếm một nguồn xung đồng hồ chính xác cho một ứng dụng không có mạch khuếch đại để sử dụng một dao động thạch anh. Trong trường hợp đó, một mô-đun dao động có thể là giải pháp tuyệt vời. Những mô-đun này có đầy đủ mạch cần thiết được tích hợp sẵn để cung cấp một xung đồng hồ được khuếch đại và đệm cho bất kỳ ứng dụng nào bạn yêu cầu. Như với nhiều thiết bị tích hợp hoàn chỉnh, bạn phải trả giá cho sự tiện lợi, giá cả thường cao hơn nhiều so với chính dao động thạch anh, và chúng có kích thước lớn hơn. Mặc dù vậy, chúng vẫn có thể nhỏ hơn so với việc xây dựng mạch khuếch đại và đệm dao động và không phải lo lắng về sự ổn định.
Hầu hết các mô-đun dao động có một tinh thể và cổng inverter CMOS, sử dụng mạch dao động Pierce. Mặc dù các inverter CMOS kém ổn định hơn và tiêu thụ năng lượng cao hơn so với các dao động dựa trên transistor, cổng dựa trên inverter CMOS dễ sử dụng và hoàn toàn có thể sử dụng trong nhiều ứng dụng.
Dao động MEMS
MEMS hay dao động hệ thống vi cơ điện tử là các thiết bị định thời chính xác dựa trên công nghệ MEMS, và là một công nghệ tương đối mới. Dao động MEMS bao gồm các bộ cộng hưởng MEMS, OpAmps, và các thành phần điện tử bổ sung để thiết lập hoặc điều chỉnh tần số đầu ra của chúng. Dao động MEMS thường bao gồm các vòng khóa pha tạo ra tần số đầu ra có thể chọn lựa hoặc lập trình.
Hoạt động của các bộ dao động MEMS tương tự như một chiếc lưỡi cưa nhỏ vang lên ở các tần số cao. Do các thiết bị MEMS có kích thước nhỏ, chúng có thể vang lên ở các tần số cao, với cấu trúc cộng hưởng được điều chỉnh của chúng tạo ra các tần số từ hàng chục kHz đến hàng trăm MHz.
Các bộ dao động MEMS được điều khiển cơ học và chia thành hai loại: tĩnh điện và điện cảm. Chủ yếu, các dao động MEMS sẽ sử dụng chuyển đổi tĩnh điện, vì chuyển đổi điện cảm của các bộ dao động không đủ ổn định. Các bộ dao động MEMS chuyển đổi điện cảm được sử dụng trong các ứng dụng lọc.
Một trong những ưu điểm lớn của Bộ Dao Động MEMS là chúng có thể được sử dụng cho nhiều tải, thay thế nhiều bộ dao động tinh thể trong một mạch. Tính năng này có thể giảm giá thành và diện tích bảng mạch sử dụng bởi các mạch dao động đáng kể. So với các mạch dao động khác, kể cả bộ dao động tinh thể, mức tiêu thụ năng lượng của các thiết bị MEMS cực kỳ thấp do dòng hút lõi nhỏ hơn. Mức tiêu thụ năng lượng thấp này có thể cho phép các thiết bị chạy bằng pin hoạt động lâu hơn đáng kể, hoặc loại bỏ nhu cầu tắt mạch dao động chính để tiết kiệm năng lượng. Bộ dao động MEMS, không giống như các bộ dao động khác, không yêu cầu bất kỳ linh kiện bên ngoài nào để hoạt động, mang lại thêm tiết kiệm không gian và chi phí. Các bộ dao động MEMS đầu tiên gặp phải một số vấn đề về ổn định, và có các lựa chọn trên thị trường với độ ổn định tần số +/- 8 phần tỷ, nếu bạn sẵn lòng trả tiền cho nó.
Bộ Dao Động Silicon
Như đã đề cập ở đầu bài viết, nhiều thiết bị có bộ dao động tích hợp trên silicon của chúng. Bộ dao động silicon chủ yếu giống nhau, chỉ khác ở gói đóng gói riêng. Mạch tích hợp này cung cấp cho bạn một mạch bộ dao động RC hoàn chỉnh được xây dựng từ silicon. Nó cung cấp khả năng khớp nối và bù đắp tốt hơn mà bạn có thể tự làm với chi phí tương tự khi sử dụng các linh kiện thụ động, trong một gói nhỏ hơn. Bộ dao động silicon có thể là một tài sản quý giá cho các thiết bị sẽ phải chịu đựng va đập hoặc trải qua rung động, vì chúng không có các phần tử cộng hưởng cơ học. Trên hầu hết các trang web của nhà cung cấp, bạn sẽ tìm thấy chúng dưới danh mục Mạch Tích Hợp thay vì danh mục Bộ Dao Động.
Ngoài những ưu điểm so với các bộ dao động khác trong môi trường khắc nghiệt, một bộ dao động silicon thường có thể lập trình. Các tùy chọn lập trình phụ thuộc vào thiết bị cụ thể; tuy nhiên, một điện trở thiết lập tần số hoặc giao diện SPI/I2C là phổ biến. Mặc dù bộ dao động silicon thường có lỗi tần số tương đối kém, khoảng 1-2%, nhưng chúng nhỏ gọn và chỉ yêu cầu một tụ điện nguồn cấp bên ngoài. Chúng có thể là một lựa chọn giá rẻ thay thế cho các loại bộ dao động khác trong các ứng dụng không yêu cầu độ chính xác cao.
Tóm tắt
Việc chọn nguồn xung đồng hồ tối ưu không phải là điều dễ dàng. Có nhiều yếu tố cần xem xét như độ ổn định chung, độ nhạy với nhiệt độ, rung động, độ ẩm, EMI, chi phí, kích thước, mức tiêu thụ năng lượng, bố trí phức tạp, và các thành phần bổ sung.
Có nhiều ứng dụng nơi mà bộ dao động RC tích hợp hoặc dao động silicon phù hợp vì những ứng dụng đó không yêu cầu độ chính xác bổ sung. Sử dụng dao động nội bộ có thể tiết kiệm thời gian thiết kế, chi phí, và giảm rủi ro kỹ thuật. Tuy nhiên, các ứng dụng hiện đại ngày càng yêu cầu độ chính xác cao, điều này đòi hỏi sử dụng dao động bên ngoài, như dao động thạch anh, gốm, hoặc MEMS.
Ví dụ, USB tốc độ cao yêu cầu độ chính xác tần số tối thiểu là 0.25%, trong khi một số giao tiếp bên ngoài khác có thể hoạt động chính xác với nguồn xung có độ ổn định 5%, 10%, hoặc thậm chí 20%. Các bus tốc độ cao khác và ứng dụng RF thường yêu cầu độ chính xác tần số cao hơn nhiều so với USB.
Mức tiêu thụ điện năng của các dao động ký cho vi điều khiển phụ thuộc vào dòng điện cung cấp cho bộ khuếch đại phản hồi và giá trị dung kháng được sử dụng. Mức tiêu thụ điện năng của những bộ khuếch đại này chủ yếu phụ thuộc vào tần số, vì vậy nếu bạn muốn thiết kế một thiết bị tiêu thụ điện năng thấp, hãy xem xét giảm tần số đồng hồ xuống mức tối thiểu mà thiết bị của bạn vẫn có thể hoàn thành công việc của mình. Thường thì bạn sẽ thấy một vi điều khiển có rất nhiều chu kỳ đồng hồ dư thừa, tất cả đều tiêu thụ điện năng không cần thiết.
Mạch dao động sứ thường chỉ ra các giá trị dung kháng tải lớn hơn so với mạch dao động tinh thể và tiêu thụ nhiều dòng điện hơn so với một mạch tinh thể sử dụng cùng một bộ khuếch đại. Đối chiếu, các mô-đun dao động tinh thể thường tiêu thụ từ 10mA đến 60mA dòng điện cung cấp do bao gồm các chức năng bù nhiệt độ và kiểm soát.
Có nhiều loại dao động ký có sẵn trên thị trường, mỗi loại có ưu và nhược điểm riêng. Đối với các ứng dụng chung mà thời gian chính xác không hoàn toàn quan trọng, bạn có thể sử dụng hầu như bất kỳ thiết bị hoặc mạch dao động ký nào đáp ứng nhu cầu về tần số. Đối với các mạch chính xác cao hơn, bạn có thể muốn xem xét các thiết bị có chi phí cao hơn như dao động ký MEMS có thể cung cấp độ ổn định tần số hàng tỷ phần trên tỷ ngay cả trong phạm vi nhiệt độ rộng, tuy nhiên, hãy mong đợi trả hàng chục hoặc hàng trăm đô la cho mỗi dao động ký.
Nếu bạn đang xây dựng một bộ điều khiển LED hoặc các loại mạch tương tự chỉ cần một vi điều khiển để chạy một số mã quản lý hoặc giao diện người dùng thì bộ dao động RC tích hợp sẽ cung cấp cho bạn mọi thứ bạn cần. Giả sử bạn đang làm việc trên một tàu lặn sâu biển có thể theo dõi chính xác vị trí của mình. Trong trường hợp đó, một bộ dao động có độ ổn định chỉ vài phần tỷ trong một phạm vi nhiệt độ rộng có thể là tối thiểu bạn có thể chấp nhận được. Bạn càng muốn tích hợp chặt chẽ dữ liệu cảm biến, hoặc bạn muốn sử dụng băng tần hẹp hơn cho giao tiếp radio, thì bộ dao động của bạn phải càng ổn định. Giả sử bạn đang nhân tần số của mình một cách đáng kể, ví dụ. Trong trường hợp đó, bạn đang tạo ra một tín hiệu gigahertz từ một bộ dao động megahertz, bộ dao động của bạn càng cần phải ổn định vì bất kỳ lỗi nào cũng sẽ được phóng đại.
Bạn muốn biết thêm về bộ dao động là gì? Hãy gọi cho một chuyên gia tại Altium.


